编辑:开心女性网 时间:2025-11-17 02:57
(原标题:发改委:探索在氢能应用规模较大的地区设立制氢基地)
发改委发布《氢能产业发展中长期规划(2021-2035 年)》。新能力显著提高,基本掌握核心技术和制造工艺,初步建立较 为完整的供应链和产业体系。氢能示范应用取得明显成效,清洁能 源制氢及氢能储运技术取得较大进展,市场竞争力大幅提升,初步建立以工业副产氢和可再生能源制氢就近利用为主的氢能供应体 系。燃料电池车辆保有量约 5 万辆,部署建设一批加氢站。可再生能源制氢量达到10-20万吨/年,成为新增氢能消费的重要组成部分, 实现二氧化碳减排 100-200 万吨/年。
探索在氢能应用规模较大的地区设立制氢基地
发改委在《规划》中提出,结合资源禀赋特点和产业布局,因地制宜选择制氢技术路线,逐步推动构建清洁化、低碳化、低成本的多元制氢体系。在焦化、氯碱、丙烷脱氢等行业集聚地区,优先利用工业副产氢,鼓励就近消纳,降低工业副产氢供给成本。在风光水电资源丰富地区,开展可再生能源制氢示范,逐步扩大示范规模,探索季节性储能和电网调峰。推进固体氧化物电解池制氢、光解水制氢、海水制氢、核能高温制氢等技术研发。探索在氢能应用规模较大的地区设立制氢基地。
重点推进氢燃料电池中重型车辆应用
《规划》提出,立足本地氢能供应能力、产业环境和市场空间等基础条件,结合道路运输行业发展特点,重点推进氢燃料电池中重型车辆应用,有序拓展氢燃料电池等新能源客、货汽车市场应用空间,逐步建立燃料电池电动汽车与锂电池纯电动汽车的互补发展模式。积极探索燃料电池在船舶、航空器等领域的应用,推动大型氢能航空器研发,不断提升交通领域氢能应用市场规模。
支持符合条件的氢能企业在科创板、创业板等注册上市融资
《规划》还提到,发挥好中央预算内投资引导作用,支持氢能相关产业发展。加强金融支持,鼓励银行业金融机构按照风险可控、商业可持续性原则支持氢能产业发展,运用科技化手段为优质企业提供精准化、差异化金融服务。鼓励产业投资基金、创业投资基金等按照市场化原则支持氢能创新型企业,促进科技成果转移转化。支持符合条件的氢能企业在科创板、创业板等注册上市融资。
以下为规划全文:
氢能产业发展中长期规划(2021-2035年)
氢能是一种来源丰富、绿色低碳、应用广泛的二次能源,正逐步成为全球能源转型发展的重要载体之一。为助力实现碳达峰、碳中和目标,深入推进能源生产和消费革命,构建清洁低碳、安全高效的能源体系,促进氢能产业高质量发展,根据《中华人民共和国国民经济和社会发展第十四个五年规划和2035年远景目标纲要》,编制本规划。规划期限为2021-2035年。
一、现状与形势
当今世界正经历百年未有之大变局,新一轮科技革命和产业变革同我国经济高质量发展要求形成历史性交汇。以燃料电池为代表的氢能开发利用技术取得重大突破,为实现零排放的能源利用提供重要解决方案,需要牢牢把握全球能源变革发展大势和机遇,加快培育发展氢能产业,加速推进我国能源清洁低碳转型。
从国际看,全球主要发达国家高度重视氢能产业发展,氢能已成为加快能源转型升级、培育经济新增长点的重要战略选择。全球氢能全产业链关键核心技术趋于成熟,燃料电池出货量快速增长、成本持续下降,氢能基础设施建设明显提速,区域性氢能供应网络正在形成。
从国内看,我国是世界上最大的制氢国,年制氢产量约3300万吨,其中,达到工业氢气质量标准的约1200万吨。可再生能源装机量全球第一,在清洁低碳的氢能供给上具有巨大潜力。国内氢能产业呈现积极发展态势,已初步掌握氢能制备、储运、加氢、燃料电池和系统集成等主要技术和生产工艺,在部分区域实现燃料电池汽车小规模示范应用。全产业链规模以上工业企业超过300家,集中分布在长三角、粤港澳大湾区、京津冀等区域。
但总体看,我国氢能产业仍处于发展初期,相较于国际先进水平,仍存在产业创新能力不强、技术装备水平不高,支撑产业发展的基础性制度滞后,产业发展形态和发展路径尚需进一步探索等问题和挑战。同时,一些地方盲目跟风、同质化竞争、低水平建设的苗头有所显现。面对新形势、新机遇、新挑战,亟需加强顶层设计和统筹谋划,进一步提升氢能产业创新能力,不断拓展市场应用新空间,引导产业健康有序发展。
二、战略定位
氢能是未来国家能源体系的重要组成部分。充分发挥氢能作为可再生能源规模化高效利用的重要载体作用及其大规模、长周期储能优势,促进异质能源跨地域和跨季节优化配置,推动氢能、电能和热能系统融合,促进形成多元互补融合的现代能源供应体系。氢能是用能终端实现绿色低碳转型的重要载体。以绿色低碳为方针,加强氢能的绿色供应,营造形式多样的氢能消费生态,提升我国能源安全水平。发挥氢能对碳达峰、碳中和目标的支撑作用,深挖跨界应用潜力,因地制宜引导多元应用,推动交通、工业等用能终端的能源消费转型和高耗能、高排放行业绿色发展,减少温室2气体排放。氢能产业是战略性新兴产业和未来产业重点发展方向。以科技自立自强为引领,紧扣全球新一轮科技革命和产业变革发展趋势,加强氢能产业创新体系建设,加快突破氢能核心技术和关键材料瓶颈,加速产业升级壮大,实现产业链良性循环和创新发展。践行创新驱动,促进氢能技术装备取得突破,加快培育新产品、新业态、新模式,构建绿色低碳产业体系,打造产业转型升级的新增长点,为经济高质量发展注入新动能。
三、总体要求
(一)指导思想
以习近平新时代中国特色社会主义思想为指导,全面贯彻落实党的十九大和十九届历次全会精神,弘扬伟大建党精神,立足新发展阶段,完整准确全面贯彻新发展理念,构建新发展格局,以推动高质量发展为主题,以深化供给侧结构性改革为主线,紧扣实现碳达峰、碳中和目标,贯彻“四个革命、一个合作”能源安全新战略,着眼抢占未来产业发展先机,统筹氢能产业布局,提升创新能力,完善管理体系,规范有序发展,提高氢能在能源消费结构中的比重,为构建清洁低碳、安全高效的能源体系提供有力支撑。
(二)基本原则
创新引领,自立自强。坚持创新驱动发展,加快氢能创新体系建设,以需求为导向,带动产品创新、应用创新和商业模式创新。集中突破氢能产业技术瓶颈,建立健全产业技术装备体系,增强产业链供应链稳定性和竞争力。充分利用全球创新资源,积极参与全球氢能技术和产业创新合作。
安全为先,清洁低碳。把安全作为氢能产业发展的内在要求,建立健全氢能安全监管制度和标准规范,强化对氢能制、储、输、加、用等全产业链重大安全风险的预防和管控,提升全过程安全管理水平,确保氢能利用安全可控。构建清洁化、低碳化、低成本的多元制氢体系,重点发展可再生能源制氢,严格控制化石能源制氢。
市场主导,政府引导。发挥市场在资源配置中的决定性作用,突出企业主体地位,加强产学研用深度融合,着力提高氢能技术经济性,积极探索氢能利用的商业化路径。更好发挥政府作用,完善产业发展基础性制度体系,强化全国一盘棋,科学优化产业布局,引导产业规范发展。
稳慎应用,示范先行。积极发挥规划引导和政策激励作用,统筹考虑氢能供应能力、产业基础和市场空间,与技术创新水平相适应,有序开展氢能技术创新与产业应用示范,避免一些地方盲目布局、一拥而上。坚持点线结合、以点带面,因地制宜拓展氢能应用场景,稳慎推动氢能在交通、储能、发电、工业等领域的多元应用。
(三)发展目标
到2025年,形成较为完善的氢能产业发展制度政策环境,产业创新能力显著提高,基本掌握核心技术和制造工艺,初步建立较为完整的供应链和产业体系。氢能示范应用取得明显成效,清洁能源制氢及氢能储运技术取得较大进展,市场竞争力大幅提升,初步建立以工业副产氢和可再生能源制氢就近利用为主的氢能供应体系。燃料电池车辆保有量约5万辆,部署建设一批加氢站。可再生能源制氢量达到10-20万吨/年,成为新增氢能消费的重要组成部分,实现二氧化碳减排100-200万吨/年。再经过5年的发展,到2030年,形成较为完备的氢能产业技术创新体系、清洁能源制氢及供应体系,产业布局合理有序,可再生能源制氢广泛应用,有力支撑碳达峰目标实现。到2035年,形成氢能产业体系,构建涵盖交通、储能、工业等领域的多元氢能应用生态。可再生能源制氢在终端能源消费中的比重明显提升,对能源绿色转型发展起到重要支撑作用。
四、系统构建支撑氢能产业高质量发展创新体系
围绕氢能高质量发展重大需求,准确把握氢能产业创新发展方向,聚焦短板弱项,适度超前部署一批氢能项目,持续加强基础研究、关键技术和颠覆性技术创新,建立完善更加协同高效的创新体系,不断提升氢能产业竞争力和创新力。
(一)持续提升关键核心技术水平
加快推进质子交换膜燃料电池技术创新,开发关键材料,提高主要性能指标和批量化生产能力,持续提升燃料电池可靠性、稳定性、耐久性。支持新型燃料电池等技术发展。着力推进核心零部件以及关键装备研发制造。加快提高可再生能源制氢转化效率和单台装置制氢规模,突破氢能基础设施环节关键核心技术。开发临氢设备关键影响因素监测与测试技术,加大制、储、输、用氢全链条安全技术开发应用。持续推进绿色低碳氢能制取、储存、运输和应用等各环节关键核心技术研发。持续开展光解水制氢、氢脆失效、低温吸附、泄漏/扩散/燃爆等氢能科学机理,以及氢能安全基础规律研究。持续推动氢能先进技术、关键设备、重大产品示范应用和产业化发展,构建氢能产业高质量发展技术体系。
(二)着力打造产业创新支撑平台
聚焦氢能重点领域和关键环节,构建多层次、多元化创新平台,加快集聚人才、技术、资金等创新要素。支持高校、科研院所、企业加快建设重点实验室、前沿交叉研究平台,开展氢能应用基础研究和前沿技术研究。依托龙头企业整合行业优质创新资源,布局产业创新中心、工程研究中心、技术创新中心、制造业创新中心等创新平台,构建高效协作创新网络,支撑行业关键技术开发和工程化应用。鼓励行业优势企业、服务机构,牵头搭建氢能产业知识产权运营中心、氢能产品检验检测及认证综合服务、废弃氢能产品回收处理、氢能安全战略联盟等支撑平台,结合专利导航等工作服务行业创新发展。支持“专精特新”中小企业参与氢能产业关键共性技术研发,培育一批自主创新能力强的单项冠军企业,促进大中小企业协同创新融通发展。
(三)推动建设氢能专业人才队伍
以氢能技术创新需求为导向,支持引进和培育高端人才,提升氢能基础前沿技术研发能力。加快培育氢能技术及装备专业人才队伍,夯实氢能产业发展的创新基础。建立健全人才培养培训机制,加快推进氢能相关学科专业建设,壮大氢能创新研发人才群体。鼓励职业院校(含技工院校)开设相关专业,培育高素质技术技能人才及其他从业人员。
(四)积极开展氢能技术创新国际合作
鼓励开展氢能科学和技术国际联合研发,推动氢能全产业链关键核心技术、材料和装备创新合作,积极构建国际氢能创新链、产业链。积极参与国际氢能标准化活动。坚持共商共建共享原则,探索与共建“一带一路”国家开展氢能贸易、基础设施建设、产品开发等合作。加强与氢能技术领先的国家和地区开展项目合作,共同开拓第三方国际市场。
五、统筹推进氢能基础设施建设
统筹全国氢能产业布局,合理把握产业发展进度,避免无序竞争,有序推进氢能基础设施建设,强化氢能基础设施安全管理,加快构建安全、稳定、高效的氢能供应网络。
(一)合理布局制氢设施结合资源禀赋特点和产业布局,因地制宜选择制氢技术路线,逐步推动构建清洁化、低碳化、低成本的多元制氢体系。在焦化、氯碱、丙烷脱氢等行业集聚地区,优先利用工业副产氢,鼓励就近消纳,降低工业副产氢供给成本。在风光水电资源丰富地区,开展可再生能源制氢示范,逐步扩大示范规模,探索季节性储能和电网调峰。推进固体氧化物电解池制氢、光解水制氢、海水制氢、核能高温制氢等技术研发。探索在氢能应用规模较大的地区设立制氢基地。
(二)稳步构建储运体系以安全可控为前提,积极推进技术材料工艺创新,支持开展多种储运方式的探索和实践。提高高压气态储运效率,加快降低储运成本,有效提升高压气态储运商业化水平。推动低温液氢储运产业化应用,探索固态、深冷高压、有机液体等储运方式应用。开展掺氢天然气管道、纯氢管道等试点示范。逐步构建高密度、轻量化、低成本、多元化的氢能储运体系。
(三)统筹规划加氢网络坚持需求导向,统筹布局建设加氢站,有序推进加氢网络体系建设。坚持安全为先,节约集约利用土地资源,支持依法依规利用现有加油加气站的场地设施改扩建加氢站。探索站内制氢、储氢和加氢一体化的加氢站等新模式。
六、稳步推进氢能多元化示范应用
坚持以市场应用为牵引,合理布局、把握节奏,有序推进氢能在交通领域的示范应用,拓展在储能、分布式发电、工业等领域的应用,推动规模化发展,加快探索形成有效的氢能产业发展的商业化路径。
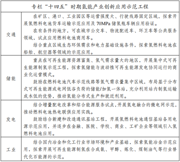
(一)有序推进交通领域示范应用
立足本地氢能供应能力、产业环境和市场空间等基础条件,结合道路运输行业发展特点,重点推进氢燃料电池中重型车辆应用,有序拓展氢燃料电池等新能源客、货汽车市场应用空间,逐步建立燃料电池电动汽车与锂电池纯电动汽车的互补发展模式。积极探索燃料电池在船舶、航空器等领域的应用,推动大型氢能航空器研发,不断提升交通领域氢能应用市场规模。
(二)积极开展储能领域示范应用
发挥氢能调节周期长、储能容量大的优势,开展氢储能在可再生能源消纳、电网调峰等应用场景的示范,探索培育“风光发电+氢储能”一体化应用新模式,逐步形成抽水蓄能、电化学储能、氢储能等多种储能技术相互融合的电力系统储能体系。探索氢能跨能源网络协同优化潜力,促进电能、热能、燃料等异质能源之间的互联互通。
(三)合理布局发电领域多元应用
根据各地既有能源基础设施条件和经济承受能力,因地制宜布局氢燃料电池分布式热电联供设施,推动在社区、园区、矿区、港口等区域内开展氢能源综合利用示范。依托通信基站、数据中心、铁路通信站点、电网变电站等基础设施工程建设,推动氢燃料电池在备用电源领域的市场应用。在可再生能源基地,探索以燃料电池为基础的发电调峰技术研发与示范。结合偏远地区、海岛等用电需求,开展燃料电池分布式发电示范应用。
(四)逐步探索工业领域替代应用
不断提升氢能利用经济性,拓展清洁低碳氢能在化工行业替代的应用空间。开展以氢作为还原剂的氢冶金技术研发应用。探索氢能在工业生产中作为高品质热源的应用。扩大工业领域氢能替代化石能源应用规模,积极引导合成氨、合成甲醇、炼化、煤制油气等行业由高碳工艺向低碳工艺转变,促进高耗能行业绿色低碳发展。

七、加快完善氢能发展政策和制度保障体系
牢固树立安全底线,完善标准规范体系,加强制度创新供给,着力破除制约产业发展的制度性障碍和政策性瓶颈,不断夯实产业发展制度基础,保障氢能产业创新可持续发展。
(一)建立健全氢能政策体系制定完善氢能管理有关政策,规范氢能制备、储运和加注等环节建设管理程序,落实安全监管责任,加强产业发展和投资引导,推动氢能规模化应用,促进氢能生产和消费,为能源绿色转型提供支撑。完善氢能基础设施建设运营有关规定,注重在建设要求、审批流程和监管方式等方面强化管理,提升安全运营水平。研究探索可再生能源发电制氢支持性电价政策,完善可再生能源制氢市场化机制,健全覆盖氢储能的储能价格机制,探索氢储能直接参与电力市场交易。
(二)建立完善氢能产业标准体系
推动完善氢能制、储、输、用标准体系,重点围绕建立健全氢能质量、氢安全等基础标准,制氢、储运氢装置、加氢站等基础设施标准,交通、储能等氢能应用标准,增加标准有效供给。鼓励龙头企业积极参与各类标准研制工作,支持有条件的社会团体制定发布相关标准。在政策制定、政府采购、招投标等活动中,严格执行强制性标准,积极采用推荐性标准和国家有关规范。推进氢能产品检验检测和认证公共服务平台建设,推动氢能产品质量认证体系建设。
(三)加强全链条安全监管
加强氢能安全管理制度和标准研究,建立健全氢能全产业安全标准规范,强化安全监管,落实企业安全生产主体责任和部门安全监管责任,落实地方政府氢能产业发展属地管理责任,提高安全管理能力水平。推动氢能产业关键核心技术和安全技术协同发展,加强氢气泄漏检测报警以及氢能相关特种设备的检验、检测等先进技术研发。积极利用互联网、大数据、人工智能等先进技术手段,及时预警氢能生产储运装置、场所和应用终端的泄漏、疲劳、爆燃等风险状态,有效提升事故预防能力。加强应急能力建设,研究制定氢能突发事件处置预案、处置技战术和作业规程,及时有效应对各类氢能安全风险。
八、组织实施
充分认识发展氢能产业的重要意义,把思想、认识和行动统一到党中央、国务院的决策部署上来,加强组织领导和统筹协调,强化政策引导和支持,通过开展试点示范、宣传引导、督导评估等措施,确保规划目标和重点任务落到实处。
(一)充分发挥统筹协调机制作用
建立氢能产业发展部际协调机制,协调解决氢能发展重大问题,研究制定相关配套政策。强化规划引导作用,推动地方结合自身基础条件理性布局氢能产业,实现产业健康有序和集聚发展。
(二)加快构建“1+N”政策体系
坚持以规划为引领,聚焦氢能产业发展的关键环节和重大问题,在氢能规范管理、氢能基础设施建设运营管理、关键核心技术装备创新、氢能产业多元应用试点示范、国家标准体系建设等方面,制定出台相关政策,打造氢能产业发展“1+N”政策体系,有效发挥政策引导作用。
(三)积极推动试点示范
深入贯彻国家重大区域发展战略,不断优化产业空间布局,在供应潜力大、产业基础实、市场空间足、商业化实践经验多的地区稳步开展试点示范。支持试点示范地区发挥自身优势,改革创新,探索氢能产业发展的多种路径,在完善氢能政策体系、提升关键技术创新能力等方面先行先试,形成可复制可推广的经验。建立事中事后监管和考核机制,确保试点示范工作取得实效。
(四)强化财政金融支持
发挥好中央预算内投资引导作用,支持氢能相关产业发展。加强金融支持,鼓励银行业金融机构按照风险可控、商业可持续性原则支持氢能产业发展,运用科技化手段为优质企业提供精准化、差异化金融服务。鼓励产业投资基金、创业投资基金等按照市场化原则支持氢能创新型企业,促进科技成果转移转化。支持符合条件的氢能企业在科创板、创业板等注册上市融资。
(五)深入开展宣传引导
开展氢能制、储、输、用的安全法规和安全标准宣贯工作,增强企业主体安全意识,筑牢氢能安全利用基础。加强氢能科普宣传,注重舆论引导,及时回应社会关切,推动形成社会共识。
(六)做好规划督导评估
加强对规划实施的跟踪分析、督促指导,总结推广先进经验,适时组织开展成效评估工作,及时研究解决规划实施中出现的新情况、新问题。规划实施中期,根据技术进步、资源状况和发展需要,结合规划成效评估工作,进一步优化后续任务工作方案。
本站所发布的文字与图片素材为非商业目的改编或整理,版权归原作者所有,如侵权或涉及违法,请联系我们删除,如需转载请保留原文地址:http://www.10721.cn/qg/10798.html
上一篇:没有了
下一篇:没有了