编辑:开心女性网 时间:2025-09-01 11:55
又见基金公司总经理升任董事长!
3月19日,泰达宏利基金发布公告,公司原总经理、首席信息官傅国庆新任公司董事长,并代任总经理。据悉,傅国庆担任公司总经理一职已近2年,全面负责公司经营管理工作,并在去年9月底开始代任公司董事长。
以往来看,总经理“升任”董事长在公募基金行业并不多见,但仅在半月前,金鹰基金同样公告原总经理姚文 强新任公司董事长。根据金鹰基金最新公告,金鹰基金法定代表人已变更为现任董事长姚文 强。另外,金鹰基金还公告表示,凡湘平被新任公司督察长,原督察长刘盛转任公司副总经理兼首席信息官。
至此,据券商中国记者统计,2022年以来已有70位基金高管变更,公募基金行业高管变动延续了前三年的态势,继续保持较高流动性。
泰达宏利基金原总经理傅国庆出任董事长
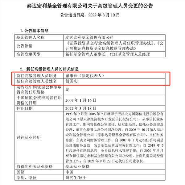
3月19日,泰达宏利基金发布公告,公司原总经理、首席信息官傅国庆新任公司董事长,并代任总经理,任职日期为2022年3月18日。
据悉,傅国庆是一位业内经验丰富的老将,且在泰达宏利基金已任职近16年,2020年5月至今一直担任公司总经理,全面负责公司经营管理工作,并在去年9月底开始代任公司董事长。
公告显示,傅国庆,1993年9月至2006年9月就职于天津北方国际信托投资股份有限公司(原天津经济技术开发区信托投资公司),从事信托业务管理工作,期间曾任办公室主任、研发部经理、信托业务总部总经理、董事会秘书以及公司副总经理。自2006年10月加入泰达宏利基金管理公司(原泰达荷银基金管理有限公司),担任财务总监,负责公司财务管理工作;自2007年1月起担任公司副总经理兼财务总监,负责基金运营及财务管理工作;自2019年5月起兼任首席信息官,负责信息技术管理工作;自2020年5月至今担任泰达宏利基金管理有限公司总经理,全面负责公司经营管理工作;自2021年9月22日起代任公司董事长。

此次泰达宏利基金的高管变动,再次引起市场关注,也让市场再度聚焦其“第七次股权变更”。
泰达宏利基金成立于2002年,是中国首批合资基金公司之一。公司曾先后于2004年1月、2004年8月、2005年2月、2006年4月、2010年3月和2018年12月经历了6次股权变更。最新信息显示,公司注册资本1.8亿元人民币,由泰达国际持股51%,宏利投资管理(香港)有限公司持股49%。
今年1月5日,天津产权交易中心显示,泰达宏利基金管理有限公司51%股权拟挂牌转让,转让底价17.58亿元,采取网络竞价,交易需缴纳保证金5.28亿元。
这项转让公告首次披露于2021年6月30日凌晨。若转让完成,意味着持有泰达宏利基金15年的股东泰达国际将完全退出。目前来看,原股东宏利集团并未放弃优先受让权,若宏利投资最终成为此次转让的受让方,泰达宏利基金有望成为又一外资控股的公募基金公司。
Wind数据显示,截至2021年底,泰达宏利基金管理规模为581.69亿元。

金鹰基金法定代表人已变更为现任董事长姚文 强
值得一提的是,在公募基金行业,由总经理“升任”董事长的例子并不多见。不过就在本月,金鹰基金发布公告,原总经理姚文 强出任公司董事长。
据悉,姚文 强在基金行业履历丰富,是一位具有20年公募基金行业从业经验的老将。今年3月4日,金鹰基金公告,经金鹰基金第七届董事会第二十五次会议审议通过,公司原总经理姚文 强出任公司董事长,任职日期为2022年3月5日。
在姚文 强升任董事长的同时,原金鹰基金常务副总经理周蔚正式出任金鹰基金总经理一职。
周蔚,2002年11月至2009年12月任中国农业发展银行总行办公室、客户二部副主任科员、主任科员、业务主管,2010年1月至2018年4月任中诚信托有限责任公司团队负责人、投资管理部总经理助理,2018年5月至2019年7月任中泽香山(天津)文化发展集团有限公司副总裁,2019年8月至2020年11月任西藏金融租赁有限公司业务八中心主任、拟任副总裁,2020年12月加入金鹰基金管理有限公司,任常务副总经理。
对于两位高管的升职,金鹰基金称,通过原有高级管理人员升任的形式,既有利于保持公司平稳运行,延续公司战略方向与目标,也有助于金鹰基金进一步加强战略管理,提升公司治理水平及综合管理能力,实现公司积极稳健发展的目标。二者的升职,是基于金鹰基金股东方对公司原有管理层过往经营管理工作业绩的认可。
从过去两年的展业数据上来看,金鹰基金的投资业绩、规模增长伴随着团队配置、制度激励等一系列改革措施的实行,均达到历史最好水平。Wind数据显示,截至2021年末,金鹰基金公募资管规模为649.77亿元,管理规模位列全行业149家持牌机构的第67位截至2021年底;其中非货规模为428.11亿元,较 2020年底的213亿元涨幅超100%。海通证券数据显示,2021年,金鹰基金权益类产品以30.42%的平均收益率,跻身149家基金公司权益类基金业绩榜单前十强;最近两年排名行业第9位。
根据金鹰基金3月19日最新发布的公告,经广州南沙经济技术开发区行政审批局核准,金鹰基金管理有限公司法定代表人已于2022年3月18日变更为姚文 强先生。

凡湘平新任金鹰基金督察长,原督察长刘盛转任公司副总经理兼首席信息官
另外,同在3月19日,金鹰基金还发布了最新高管任命,凡湘平出任督察长,原督察长刘盛转任公司副总经理兼首席信息官。
据悉,凡湘平曾在汉唐证券股份有限公司、广东证监局、广州越秀金融控股集团股份有限公司等单位工作。2022年3月19日起担任金鹰基金管理有限公司督察长。
刘盛,1994年10月至1996年10月曾任长城证券有限公司(现更名为“长城证券股份有限公司”)电脑主管;1996年11月至1998年2月曾任平安证券有限公司(现更名为“平安证券股份有限公司”)电脑主管;1998年4月至2007年7月曾任巨田证券有限公司(原深圳特区证券公司)总裁助理,并兼任巨田基金公司技术总监和督察长;2007年8月至2010年8月曾任宏源证券股份有限公司技术总监兼信息总部总经理;2010年9月至2013年7月曾任广州证券股份有限责任公司(现更名为“中信证券华南股份有限公司”)副总裁;2013年8月至2015年1月曾任天源证券有限公司(后并入广州证券股份有限公司)总经理;2015年2月至2019年10月曾任广州证券股份有限公司(现更名为“中信证券华南股份有限公司”)副总裁。2019年10月加入金鹰基金管理有限公司,曾任副总经理兼首席信息官、督察长。2022年3月19日起担任金鹰基金管理有限公司副总经理兼首席信息官。


2022年以来公募高管变动已达70人
2022年,公募基金行业高管变动延续了前三年的态势,继续保持较高流动性。
Wind数据显示,截至3月19日,2022年以来已有70位基金高管变更,其中涉及董事长职务的有10人,涉及总经理职务的有16人,涉及副总经理、督察长、首席信息官的分别有24人、18人、10人。

而从近三年数据看,2019年-2021年,公募基金行业每年都有上百家公司存在高管变动,涉及超300人。

在业内人士看来,公募基金高管的变动一方面是基金公司出于经营业绩方面的考虑,另一方面事关公司内部激励机制和股权治理结构。
此外还有高管人才的主动选择。公募行业近年来实现了爆发式发展,机构数量陡增,高管人才缺口较大,优质人才面临多种选择。
本站所发布的文字与图片素材为非商业目的改编或整理,版权归原作者所有,如侵权或涉及违法,请联系我们删除,如需转载请保留原文地址:http://www.10721.cn/qg/5511.html
下一篇:没有了